年度计划7步法

Data:02/28 13:53
2023
02/28
13:53
2023-02-28

制定部门年度计划是部门最重要的一项工作,因为年度计划作为部门全年工作开展的指南,指引着部门全体员工努力的方向。

可以说,部门年度计划制定的好坏直接影响部门全年工作的成效。

很遗憾的是,很多企业要么不重视部门年度计划制定,要么部门年度计划制定做得并不好。

首先我们来看一个案例,以下是某公司综合部某年年度计划中的部分内容,该公司综合部主要负责公司行政、人事及后勤工作。

综合部年度计划
(一)加强思想交流
正确引导部门员工的价值观,每周召开一次工作例会,听取部门同事的心声及对工作意见。通过思想交流,了解同事思想动态,真诚地帮助他们,打消他们的顾虑,扭转一些错误认识。在工作中多鼓励少批评、调动工作积极性,培养主观能动性,逐渐形成干好工作、提升能力、体现价值、赢得尊重的价值观。通过例会,形成工作清单,做到工作任务清楚、时间节点明白、责任要求落实。
(二)加强制度建设
一是加强部门内部制度建设。完善部门内部考勤、责任追究等制度,对工作进行量化考核。部门员工考核在公司绩效考核基础上以工作结果为导向实行加减分的量化考核。以周清单、月计划工作完成情况作为部门人员绩效的基础。对每一岗位的具体工作情况进行加分或减分。
二是进一步建立健全公司规章制度。完善公车管理、三公经费管理、出差管理,档案管理制度。
(三)加强业务培训
一是强化内部培训。计划在年内利用下班时间、周六、周日对办文办会、公文写作、接待、礼仪、信息收集等进行有针对性的培训,力争用最短的时间、最少的经费达到最佳的培训效果,全体综合部人员政治理论水平、业务素质和工作能力不断得到提高,人人都成为业务好手,个个都能独当一面。
二是计划外出培训。计划派出人员参加行政管理工作实务暨行政文秘人员核心技能再提升研修班。
(四)加强调查研究
围绕公司中心工作,加强对内对外的调查研究,对外高度关注政策走势,敏感捕捉信息;对内以合理化建议征集、研究为重点,在关系公司和员工利益的重大问题上,综合整理分析后提出建设性意见和建议。
……

我们看该公司综合部的年度计划,感觉似乎每条计划都很“正确”,都是部门年度的工作重点。可是,实际上每条又都很“虚”,基本上都属于“正确的废话”。

为什么有这种感受呢?因为每条计划的针对性都不强,每条计划都与公司的战略重点没有挂钩。既没有具体的工作目标,也没有具体的策略和行动,更没有具体的行动时间表。该年度计划与其说是工作计划,倒不如说更像是部门工作职责的一个细化。

2

通常来说,部门在制定年度计划时常犯的错误有:

1、对年度计划制定不重视。

有些人认为,“计划赶不上变化”,制定计划有什么用?既然计划赶不上变化,干脆就不要计划。

还有些人把年度计划看成是公司要求、自己不得不做的例行工作,其实内心并不认可年度计划,自认为“计划是计划”,“执行是执行”,计划与日常工作是无关的。在此种思想指导下制定的年度计划,必然流于形式,最后常常被束之高阁,无法执行。

2、年度计划与企业年度战略重点脱节。

年度计划编制没有依据公司战略和年度重点工作编写,年度计划更多地是一些日常或例行工作,与企业战略脱节,导致部门年度目标的实现往往与公司的战略重点无关。

3、部门之间各自为政。

年度计划编写时各部门各自为政,相互之间没有协调配合,相互之间工作脱节。部门业绩的好坏,不仅取决于部门自身的努力,还取决于上级的资源支持以及平级部门的有效配合。如果单纯从部门自身进行规划,未考虑到部门之间的协作配合,最后执行起来难免会落空。

4、部门为指标讨价还价。

很多企业认为制定计划就是制定部门考核指标,以至于年度计划制定变成了“菜市场”,各部门大部分时间都在进行指标的分解和分配,管理层的精力都浪费在了部门指标的“讨价还价”上。

5、年度计划制定过于空泛。

制定的年度计划内容太过空泛,通篇都是理念、理论。过于空泛的计划缺乏针对性,遇到具体问题无法执行。导致年度计划过于空泛的原因在于部门对存在的关键问题和年度重点工作没有清晰的认识,导致制定出来的计划都是一些“正确的废话”(如前文所举某公司综合部年度计划的案例)。

6、计划与资源不匹配。

制定计划时没有考虑企业的资源配置,部门计划与年度预算脱节。当部门执行年度计划的时候,才发现人、财、物等各方面的资源根本无法支撑年度计划的执行。

归根结底,造成以上问题的原因主要有两个:(1)对部门年度计划的重要性未有正确的认识,所以不重视年度计划的制定;(2)对部门年度计划的制定缺乏科学有效的方法

3

部门为什么要制定年度计划?

部门年度计划是部门为实现企业战略而制定的一个年度内关于部门目标、部门工作策略、部门重点工作及相关方案的计划。部门年度计划是企业战略落地的重点环节。

部门年度计划不是简单的部门工作计划,它承接着企业战略和战略重点,服务于企业战略目标,同时连接部门日常工作。

部门年度计划之所以重要,因为它是连接企业战略目标和部门日常工作的一条重要纽带。

部门年度计划如果做不好或执行不到位,将会导致企业战略目标和员工日常工作的脱节,最终导致企业战略无法达成。

部门年度计划是关于部门年度工作的系统规划,不只是简单的公司目标的分解。除了公司目标分解外,部门计划更要有实现部门目标的策略和计划(关键路径图)。有效的部门计划必须清晰明确五个问题:(1)部门做什么,(2)做到什么程度,(3)怎么做到;(4)需要什么资源;(5)与公司战略相关。

通过部门计划,帮助部门明确努力方向,清晰公司战略计划与部门具体行动之间的逻辑关系,指导部门人员帮助企业到达成功的彼岸。

4

既然部门年度计划如此重要,那么如何快速有效地制定一个科学合理的部门年度计划呢?

通常来说,制定科学有效的部门工作计划需要以下7个步骤。

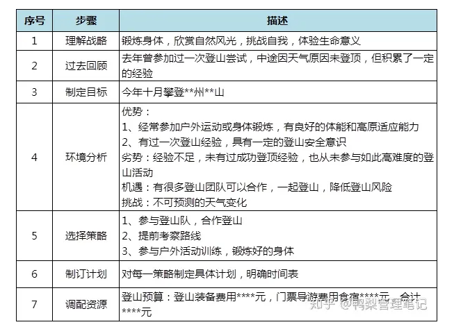
步骤一:理解战略

企业战略是指引部门计划制定最重要的输入。因为企业一切工作都是为了促成企业年度战略目标的达成。

理解企业战略需要回答以下几个问题:

(1)企业总体战略是什么?

(2)公司今年的战略重点在哪?

(3)公司有哪些重大战略部署?

(4)部门计划如何承接企业战略,如何帮助公司实现战略目标、完成今年的战略部署?

(5)上级对部门年度工作有什么想法?

步骤二:上年总结与回顾

对上年部门工作进行总结回顾,分析企业能力现状、优势和劣势。

对上年进行总结回顾时需要回答如下问题:

(1)去年部门的工作计划是什么?具体完成了哪些工作?目标和计划最终实施效果如何?有哪些遗留工作需要今年继续落实的?对去年整体工作有什么评价?

(2)上年计划实施中有哪些值得总结的?有哪些做得好的地方?有哪些不好的地方?不好的地方今年如何克服?

步骤三:制定部门年度目标

制定部门年度目标,明确部门必须完成的任务。部门年度目标制定必须符合SMART原则(明确、可衡量、可实现、与战略和职责相关、有时限的)。

制定部门年度目标需要回答如下问题:

(1)为实现公司的战略,部门应该设定哪些目标?部门的目标是如何承接公司战略目标的?

(2)从哪些角度思考部门年度目标?

(3)本部门对公司的最大价值和最重要的成果体现在哪里?

(4)与过去几年相比,今年目标有什么不同?

步骤四:部门环境分析

了解部门所处的环境,是制定部门计划的前提。分析部门环境可以采用SWOT分析法。

部门环境分析需要回答如下问题:

(1)部门的内部环境如何?部门的外部环境如何?外部环境和内部环境过去一年发现了哪些变化?有哪些可以利用的机会,有哪些挑战需要克服?

(2)部门的优势是什么?劣势是什么?

步骤五:制定部门策略

通过上述分析之后,部门就可以开始制定和选择部门策略。

制定部门策略需要回答如下问题:

(1)为了实现部门目标,企业需要采取哪些策略?

(2)如何利用机会,如何规避威胁,如何利用部门优势,如果克服部门劣势?

(3)对部门每个关键目标是否至少有一项具体的应对策略?

(4)是否能确保当策略完成后,部门目标基本可以达成?

步骤六:制定项目计划

将策略分解为部门具体的工作项目和工作计划。确立部门项目计划,并利用项目管理工具制订工作进度,保障计划执行。

制定项目计划时需要明确:

(1)每个项目计划的关键交付成果是什么?是否在关键交付成果实现后该策略便可完成?

(2)每个项目计划应包含哪些重要行动?

(3)对每一项目计划,是否明确截至时间、地点、具体责任人?

步骤七:资源预算配置

为每一项目计划配置资源和预算。通常目标越高,需求资源也越多。

资源预算配置时需要回答如下问题:

(1)为了项目计划,部门该如何优化组织资源,组织架构如何调整,需要增加哪些人力配备。

(2)确定每个项目计划所需的费用预算。

以上为部门计划制定七步法。我们以登山这一事件为例,示意七步计划法的细化流程及每一步骤的具体含义。

domainsworks

About domainsworks

  •